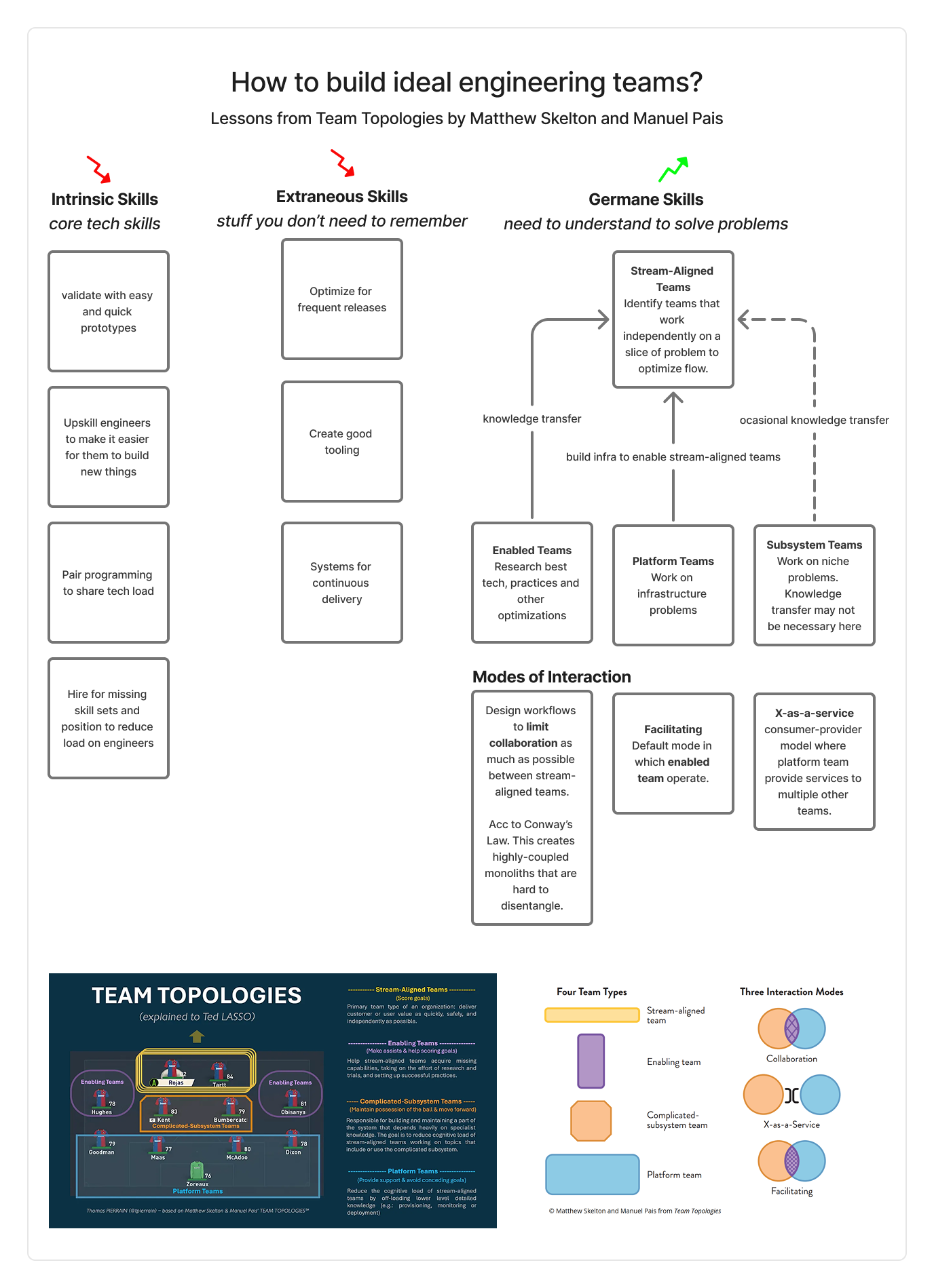
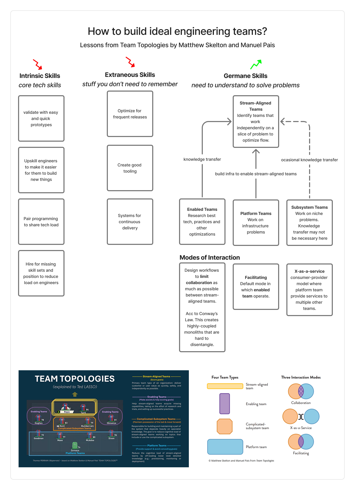
I recently read the book Team Topologies, and for the most part, these lessons don’t fully apply if you, like me, are working in startups.
That said, I broadly like the idea of reducing cognitive load as much as possible. It does seem like there are ideal positions that engineers can fit into. So, while it may not be able to possible to create these structures right away, it serves as a proxy to inform where engineers should contribute and identify what skills are lacking and should be prioritize in future hires, rather than relying solely on a generic interview pipeline.